跳到主要內容區
Menu
校首頁
教務處首頁
關於中心
中心首頁
中心簡介
中心成員
高教深耕
第二期(112年-116年)
第一期(107年-111年)
教學助理
數位深耕
教學實踐
學報專區
本功能需使用支援JavaScript之瀏覽器才能正常操作
首頁
教學發展中心
學報專區
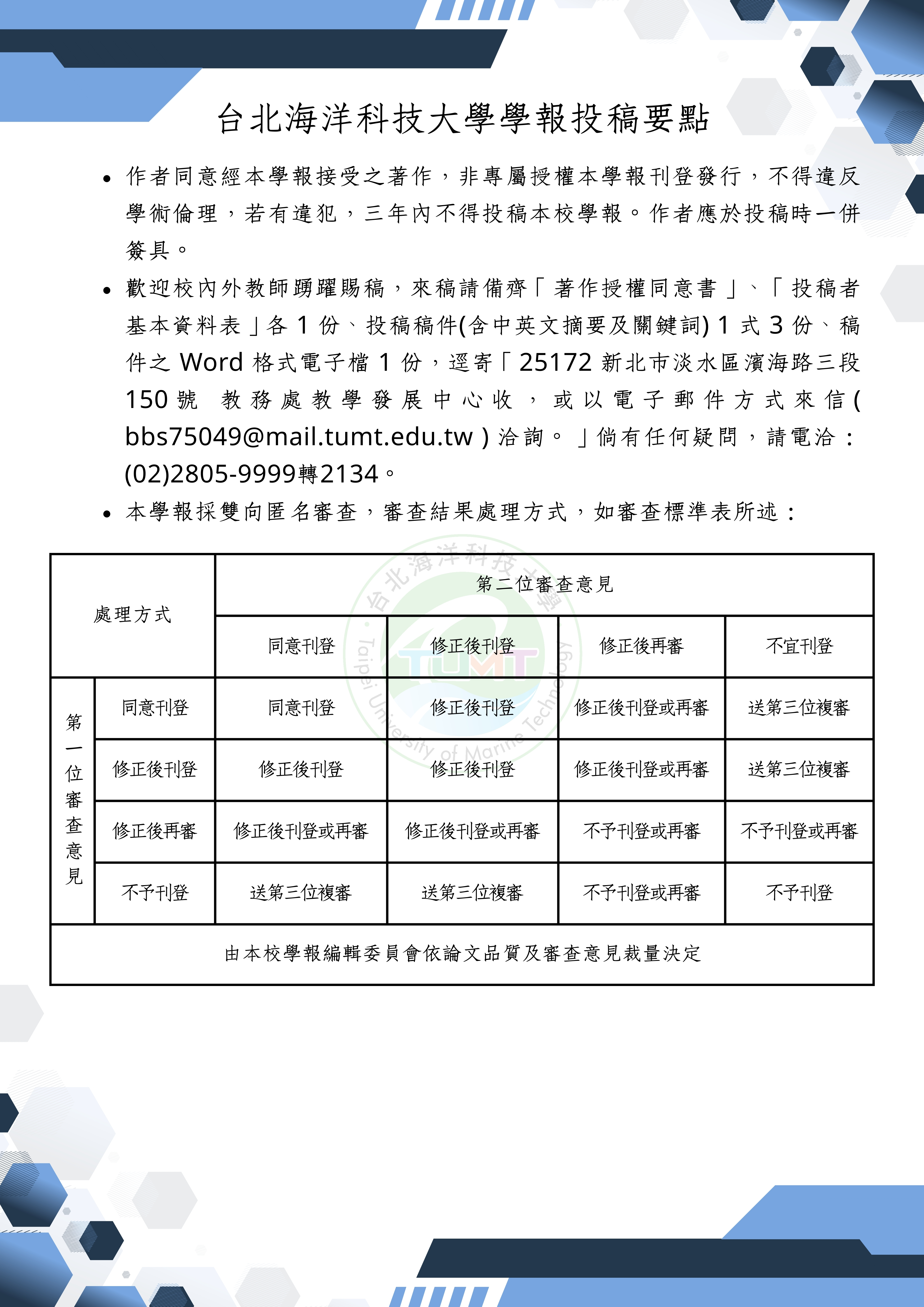
投稿要點
投稿要點
Close (Esc)
Share
Toggle fullscreen
Zoom in/out
Previous (arrow left)
Next (arrow right)